科技创新 改变教育

 027-87779881

官方明确了非全日制学历可以报考事业编、公务员

       2023年1月7日至8日,延期举行的2023年中国国家公务员考试(国考)落下帷幕。根据中国国家公务员局发布的消息,2023年度国考计划招录3.71万人,实际参考人数为152.5万人,参加考试人数与录用计划数之比约为41:12,而最热岗位的竞争比达到了惊人的6000:1。

       在这样的的背景下,参与到考公考编队伍中的一些学员会有这样的疑惑:


“我想考公务员,但我是非普通高等学历教育毕业的,可以报考吗?“


“我高考失利了,只有高中学历或者专科学历,想要报考公务员但是学历不够,目前想提升学历只能报考成人继续教育,成教学历可以报考公务员吗?”


“我的竞争对手是全日制本科生怎么办?我要放弃吗?”


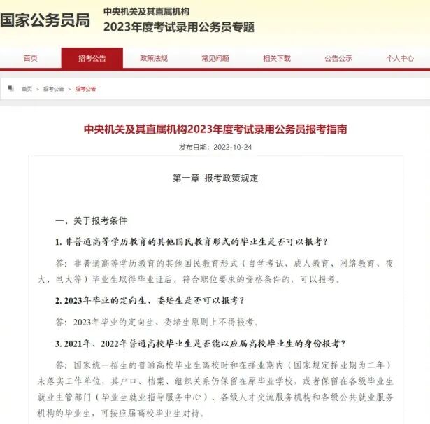
       中国国家公务员局发布《中央机关及其直属机构2023年度考试录用公务员报考指南》中明确体现了报考条件。


图片

       在公告和职位详情中,会写明学历要求,若公告中并未写明必须为全日制或统招学历,大家也要切记详细查看职位详情,不同职位学历要求可能不一样。

图片


       在公告中会有考试职位表,可以通过表格筛选功能选择适合自己学历的岗位。

图片


       职位表中的备注或者其他要求中会写明是否全日制学历要求。

图片


在报考时,如果没有写明岗位必须要求全日制学历,自考学历是同样能报的,不过在报考前,还需要致电报考单位,确保万无一失。


       现在的事业单位和公务员考试,招收专科的岗位已经开始逐年减少了,很多岗位都会要求本科学历。对于一些学历较低的成年人来说,如果想要报考公务员而学历达不到要求的话,重回高中是不太可能了。不如先通过继续教育的方式提升学历后在进行报考也是可以的。学习者更应抓住时代发展的机遇,努力提升自身知识水平和能力,用真才实学获取美好前途,用能力证明自己的价值!


武汉科创专修学院

WUHANKECHUANG


     武汉科创专修学院始于1991年成立的武汉速记进修学院,1996年更名为武汉秘书速记进修学院,2019年经湖北省教育厅批准更名为武汉科创专修学院。

   我校位于九省通衢的湖北武汉,坐落在武汉东湖新技术开发区“武汉·中国光谷”腹地,毗邻风光秀丽的东湖风景区。我校是一所集管理学(二级专业:投资学、会计学、工商管理、工程管理、人力资源管理、行政管理、酒店管理)等多学科、多专业的高等教育进修学府,学科门类齐全,专业覆盖面广。现有在校生1万余名,每年为国家培育大量优秀人才,已累计输送近2万名毕业生。2019年被教育部直属中国民办教育协会聘为中国民办教育副理事长单位。

联系我们
湖北省武汉市武昌区武珞路114号附34号

027-87779881


【关注公众号】
【添加老师微信】
【关注抖音号】
【关注小红书】
【关注视频号】